今日,山东威高血液净化制品股份有限公司(以下简称“威高血净”)上市敲钟,登陆上交所主板,股票代码为603014。
此次IPO,威高血净以每股26.5元的价格发行4113.9407万股,预计募集总额约为10.9亿元。
作为血液净化领域龙头,威高血净2024年的营收约为36.04亿元,血液净化业务营收占比约98.07%。而健帆生物、三鑫医疗、宝莱特、天益医疗、山外山等上市企业,其血液净化业务同期的营收分别为26.7亿元、12.17亿元、8.04亿元、2.31亿元、5.13亿元。

血液净化行业相关企业及业务概述
从营收规模和市场格局看,威高血净是国内血液净化领域毫无争议的第一龙头:2023年,威高血净在国内血液透析器领域的市场份额占比为32.5%,位列全行业第一;在国内血液透析管路领域的市场份额占比为31.8%,位列全行业第一;独家销售的血液透析机在国内血液透析机领域的市场份额占比为24.6%,位列全行业第二……
截至目前,威高血净的销售网络覆盖我国31个省(直辖市、自治区)超6000家医院、透析中心等医疗机构,其中超1000家三级医院。
威高血净是如何在短短20年内从0发展为“中国血透之王”的?其又将如何继续影响未来血液净化领域市场格局?
站在日机装、泰尔茂肩膀上的中国血透之王
血液净化行业极为庞杂,包含血液透析、腹膜透析、血液滤过、血液透析滤过、血液灌流等细分市场,涉及医用设备、耗材、药品及其他配套产品。

血液透析治疗过程示意图,图片来自于招股书
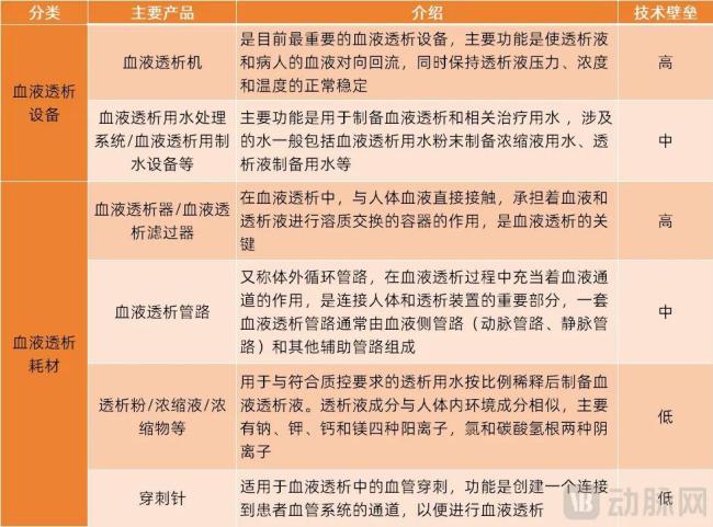
以血液透析为例,相关医疗器械可分为血液透析设备和血液透析耗材。血液透析设备包含血液透析机、血液透析用水处理设备等;血液透析耗材包含血液透析器、血液透析管路、透析粉/液、穿刺针等。每一类产品均有其独特的壁垒。

血液透析过程中涉及的医疗器械
2004年,威高血净由威高股份及其他自然人共同出资设立,威高股份持股比例为70%。自成立之初,威高血净就专注于血液净化领域。当时,国产血液净化行业仍处于起步阶段,产品国产化率极低,市场基本被国外厂商垄断。
鉴于垄断格局、市场需求及产品技术壁垒,威高血净首先将自身资源和精力优先集中于血液透析器和血液透析管路等血液透析耗材产品。
2005年,威高血净推出其首个自主研发的血液透析器,打破海外垄断。产品上市之后,威高血净并未停止创新研发的脚步,而是加大力度攻克上游“卡脖子”技术,并结合临床需求持续迭代产品,提升产品性能。
具体来说,血液透析膜是血液透析器中的核心组件,也是技术壁垒较高的卡脖子产品。对此,威高血净从创立之初就开始投入研发,并于2008年推出第一款聚砜膜透析器,初步实现国产血液透析器的制造。
此后,威高血净持续研发,逐步推出了机械强度大、化学稳定性高、生物相容性好、中大分子溶质清除率高的聚砜空心纤维膜。
基于在血液透析膜技术上的突破,威高血净自主研发出的血液透析器系列产品也达到行业领先水平,如其产品在清除率、超滤系数、筛选系数等关键指标上接近、媲美或超过国外领先厂商主流产品。
另一方面,在产品放量销售之后,威高血净根据临床意见反馈,及时优化迭代产品。2008年,其创新推出低通量F系列血液透析器;2013年推出高通量HF系列血液透析器;2017年推出中通量血液透析器……

威高血净的血液透析器迭代升级历程
不止是血液透析器,威高血净还于2006年自主研发出首个血液透析管路产品,并在上市销售过程中持续优化产品。
到了2010年,威高血净已在血液透析耗材行业积累了较为广阔的销售渠道,血液透析器和血液透析管路也已在国内市场占据了一定的市场份额。此时,为了增强公司竞争力,威高血净参考费森尤斯医疗、贝朗医疗等外资厂商的产品布局,计划将产品品类由血液透析耗材拓展至血液透析设备,完善产品布局。
不过,血液透析机具有极高的技术壁垒,其由体外血液循环系统及透析液循环系统组成,极为复杂。腹膜透析液则属于药品,在技术路线、生产工艺等方面与血液透析耗材明显不同。
该阶段的威高血净主要涉足血液透析耗材相关领域,暂不具备研发和生产血液透析机、腹膜透析液所需的技术、人员和生产设备。
此种背景下,为了更高效、快速的扩大产品布局,威高血净选择与跨国巨头合作,引入世界领先的血液透析机和腹膜透析液产品及其生产技术,并在中国大陆地区独家销售。跨国巨头企业则借助威高血净的销售网络优势拓展中国市场,增加营收,实现双赢。
2010年4月,威高血净与老牌血透龙头企业日机装签订合资经营合同:双方将共同设立合资企业威高日机装,从事血液透析机的研发和生产工作。
与日机装合作后,威高血净旗下合资企业威高日机装于2012年推出其首个血液透析机产品,并由威高血净开始销售。此后,威高日机装持续提升产品性能、增加使用功能,推出新的血液透析机型号,以满足临床需求。
例如,2021年,威高血净与高日机装合作推出了针对中国市场的高端血透设备DBB-EXA ESS。其是国内首个量产的拥有全自动透析辅助系统的血液透析机。相较于传统产品,该透析机拥有透析全自动系统,可一键全自动预充、一键全自动引血和回血、一键全自动紧急补液。
依靠日机装的产品技术优势及威高血净的销售网络优势,威高日机装生产的血液透析机迅速占领市场。根据弗若斯特沙利文数据,2023年,威高血净获授权独家销售的血液透析机在国内血液透析机领域的市场份额占比为24.6%,位列全行业第二,仅次于费森尤斯医疗。
借助血液透析机带来的市场份额优势及产品组合优势,威高血净的血液透析器和血液透析管路等耗材也高速增长:2023年,其在国内血液透析器领域的市场份额占比为32.5%,位列全行业第一;在国内血液透析管路领域的市场份额占比为31.8%,位列全行业第一。
腹膜透析液产品方面,威高血净于2012年与全球知名企业泰尔茂签订合资经营合同:共同设立合资企业威高泰尔茂,从事腹膜透析液的研发和生产工作。
2018年,威高泰尔茂取得首个腹膜透析液药品注册证,并由威高血净开始销售。之后,威高泰尔茂还开发了中性、低GDP双室袋腹膜透析液,并于2022年取得了药品注册证。
截至目前,威高血净已布局血液透析、腹膜透析两大战略方向,完成了血液透析器、血液透析管路、血液透析机、腹膜透析液等血液净化主要产品线的全覆盖,并同步销售血液灌流器、透析粉/液、穿刺针、腹膜透析用碘伏帽等透析配套产品,成为国内产品线最为丰富的血液净化厂商之一。
在成为“中国血透之王”后,威高血净仍在加大力度投入研发。招股书显示,其正布局研发第四代、第五代、第六代透析器,且第四代透析器正处于注册报批阶段,预计2026年获批上市。威高血净还将研发便携式CRRT装置、透析液过滤器等其他血液净化产品,进一步完善公司产品组合。
依靠完善的产品组合及综合血液净化解决方案,威高血净有望在未来市场竞争中占据优势地位,并持续突破市场天花板。
六大上市企业,产品布局有何差异?
目前,国内血液净化行业已有多家上市公司,如健帆生物、山外山、宝莱特、天益医疗等。这些企业在血液净化领域均布局了“设备+耗材+透析液”,不过各企业的主要产品及产品侧重略有差异。
例如,健帆生物布局了血液灌流器、血液净化设备、血液净化机、血液透析器、血液透析浓缩液、血液透析管路等诸多产品。其核心产品为血液灌流器,2024年占总营收的比例达86.23%。凭借血液灌流器的高单价,健帆生物的整体毛利率超80%(血液灌流器毛利率85%)。
山外山则主要布局连续性血液净化设备(CRRT)、血液透析机、血液灌流机、血液透析浓缩液、血液透析干粉、血液透析器等产品。其核心产品为血液透析设备(CRRT及血液透析机),2024年占总营收比例约66.67%。此类产品属高端产品,毛利率约为55.91%。
三鑫医疗、宝莱特、天益医疗等企业也实现了“设备+耗材+透析液”布局。不过其主要产品是血液透析管路、血液透析干粉/透析液等,毛利率相对较低。
与上述企业不同,威高血净的核心业务是血液透析器。2022-2024年,威高血净的血液透析器分别营收17.5亿元、18.34亿元、18.38亿元,分别占总营收的53.04%、53.13%、52.01%。而血液透析器具有较高的技术壁垒,其毛利率超过60%。

数据来源于招股书
血液透析机是威高血净的第二大业务。该产品受招投标延迟等因素影响,收入有所下降。2022-2024年,血液透析机分别营收6.6亿元、6.5亿元、6.19亿元,占总营收比例从2022年的20%将至2024年的17.54%。随着招投标工作正常开展及医疗设备大规模更新项目落地,预计该业务将恢复到高增长状态。
另一核心业务是血液透析管路。2022-2024年,威高血净的血液透析管路销量增长明显。2022年,其血液透析管路销售数量为3006万套,2024年则达到3900万套,增幅约29.74%;受此影响,血液透析管路业务营收也从2022年的4.14亿元增长至2024年的4.95亿元。
总的来看,威高血净的营收主要来自血液透析器、血液透析机、血液透析管路、腹膜透析液和其他透析配套产品,产品结构相对稳定。同时,威高血净在血液透析器、血液透析管路、血液透析机等细分市场中,市占率均排在行业前列。
压力袭来,多方向寻找第二增长曲线
近两年,医疗设备行业命途多舛,血液透析设备市场也不例外。
2023年,受医药反腐政策影响,医疗设备招投标项目纷纷延迟或取消,其整体招采金额同比下降约20%。
该影响持续到2024上半年。根据国信证券研究报告:2024上半年,全国医疗设备中标总金额仅为520亿元,同比降幅高达35%。
另外,河南牵头二十三省联盟、京津冀“3+N”联盟等省级联盟于2024年开始落地执行血液透析耗材带量采购,集采产品包含血液透析器及血液透析管路。
毫无疑问,集采在一定程度上降低了血液透析耗材的价格。不过,对威高血净而言,集采使其实现“以价换量”,提升市场份额。
在河南牵头二十三省联盟集采中,威高血净的血液透析器和血液透析管路均成功中标,且采购量占同类产品年度全部采购量的26.93%和25.62%,均位居第一。
集采落地实施以来,威高血净旗下血液透析器和血液透析管路的平均出厂价分别同比下降约16%、11%;但其销量分别同比增长约23%和21%。可以看到,销量增长在一定程度上抵消了价格下降的影响。
威高血净预计:集采将有利于产品创新性强、品类丰富、质控严格的行业头部企业,淘汰一部分落后的中小企业,加速提升市场集中度。
同时,面对集采,威高血净还通过开发高自动化装备并导入生产系统以实现降本增效;通过降低销售费用及管理费用提升竞争力,如其2024下半年销售费用率已下降至16.7%,管理费用率已下降至约4.4%。
在上述医疗行业整顿加集采背景下,威高血净2022-2024年主营业务的营收分别为32.94亿元、34.5亿元、35.3亿元,呈逐年增长态势,可见其竞争力及业务增长韧性。
值得一提的是,威高血净的创新产品在收入增长方面做出一定贡献。如其血液透析滤过器产品销售收入从2022年的4083.16万元增长至2024年的1.33亿元,增幅达225.73%;其中性腹膜透析液的销售收入从2022年的4.35万元增至2024年的8649.31万元,增幅达198734.71%。
为应对日益激烈的市场竞争及集采带来的降价影响,威高血净还通过其他举措寻找第二增长曲线。
例如,威高血净正加大力度拓展海外市场作为新的业务增长点。2022-2024年,威高血净的境外收入分别为6399万元、1.26亿元、1.95亿元,2023、2024年分别同比增长96.91%、54.76%,增速明显。
考虑到带量采购的执行及海外业务的拓展,威高血净初步测算:受益于销售收入的增长,公司预计2025年第一季度营收同比增长3.18%至13.49%。利润方面,预计扣非归母净利润同比增长3.12%至13.43%。
此外,在终末期肾病患者数量增长、医保支付支持、透析渗透率提升的背景下,预计血液透析及腹膜透析市场规模将持续增长。根据弗若斯特沙利文数据,我国血液透析医疗器械市场规模将从2019年的116亿增至2025年的211亿,并于2030年达到515.15亿元。
随着市场规模增长及海外市场开拓,预计威高血净等国产龙头企业将进入新的快速增长周期。
(责任编辑:zx0600)