首页
本地生活
周边旅游
商业杂志
幼儿教育
KRKPL
美食
更多
酒店
健康
工业技术
娱乐
体育
时尚
新闻
汽车
房产
亲子
科技
财经
首页
本地生活
周边旅游
商业杂志
幼儿教育
KRKPL
美食
酒店
健康
工业技术
娱乐
体育
时尚
新闻
汽车
房产
亲子
科技
财经
周边旅游
新城控股的七年 王晓松的难关
日,新城控股披露2025年度业绩报告,全年营业收入530.12亿元,同比下降40.44%。
04-01
年赚1500亿的招行,员工加班成了护城河?
谁也没想到,零售之王的招商银行董事长,在2025年度业绩发布会上的一番话,直接把自己送上了热搜。
04-01
“地板大王”利润下滑九成
大亚圣象2025年净利润暴跌90.41%至1333.7万元,创7年连降新低。
04-01
特朗普称两到三周内结束战事 美以伊紧张局势升级
美国和以色列对伊朗的军事行动已经持续了33天。美国总统特朗普表示,美国将在“两到三周”内结束对伊朗的战事,可能在此之前与伊朗达成协议。以色列总理内塔尼亚胡发表视频演讲称,以色列正在建立一些“新的地区同盟”以应对“伊朗威胁”
04-01
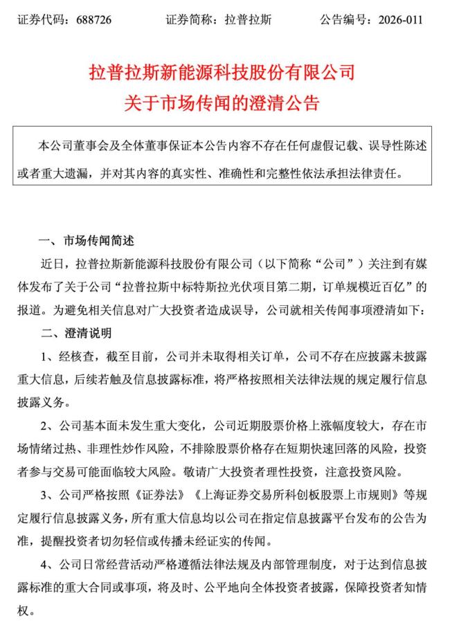
否认特斯拉百亿订单,“20CM”涨停的拉普拉斯股价跳水 澄清公告引发波动
4月1日上午,有媒体报道称国内光伏电池片核心工艺设备及解决方案提供商拉普拉斯近期中标特斯拉光伏项目第二期,订单规模近百亿人民币。受此消息影响,该公司股价在早盘10:50左右瞬间拉升并快速封涨停
04-01
拉普拉斯中标特斯拉近百亿光伏项目 公司澄清未取得订单
拉普拉斯午间发布公告称,注意到有媒体报道公司中标特斯拉光伏项目第二期,订单规模近百亿。为避免误导投资者,公司对此进行澄清:经过核查,目前公司并未获得相关订单,也没有应披露而未披露的重大信息。公司的基本面没有发生重大变化
04-01
投资超5000亿!中国最强“东西大动脉”,要来了 贯通三大城市群
大基建正在轰鸣,东西大动脉即将来临。近日,“长江水下建高铁”的消息引起广泛关注。在水下89米处,全长14公里的崇太长江隧道打通,未来将实现高铁穿越长江不减速
04-01
伊朗外交部:已向调解方表达立场
新华社德黑兰4月1日电 据伊朗伊斯兰共和国通讯社4月1日报道,伊朗外交部发言人表示,伊朗已就“这场强加于伊朗的战争”向调解方表达了立场。
04-01
综述丨受投资者对中东战事缓和预期推动 纽约股市显著反弹
新华社纽约3月31日电 综述丨受投资者对中东战事缓和预期推动纽约股市显著反弹 新华社记者刘亚南 受投资者对美国可能很快结束对伊朗战事的乐观预期和纽约原油期货价格回落推动,美国纽约股市三大股指3
04-01
民进无锡市委会监督委员会召开2026年首次工作例会
3月27日下午,民进无锡市委会监督委员会召开2026年第一次工作例会,围绕理论学习、年度计划制定及五年工作总结规划等议题展开深入研讨。会议由监督委员会副主任殷洪主持,全体委员参加会议,市委会专职副主委曹罕硕应
04-01
首页
1
2
3
4
下一页
尾页
每页10条(第
1
/ 329 页) 共 3284 条
友情链接
最新
营收暴涨231%仍要“输血救命”?迈威生物只有表面风光
主力品种销量暴涨超5倍,康方生物夏瑜:今年还会放量
康缘药业创始人之子接棒,出任副总经理
©版权 2009-2020 四方新闻
联系我们
SiteMap