并购常客华润系,又出手了。
华润系出手拿下精诚徽药70%股权
近日,江中药业与蚌埠投资集团签署股权转让协议,收购安徽省精诚徽药药业70%股权。
根据江中药业此前公告,本次交易完成后,其将获得精诚徽药的实际控制权,并将其纳入合并报表范围,此次标的股权对应的成交价格不高于7078.393万元。
赛柏蓝通过企查查查询发现,精诚徽药成立于2013年11月,注册资本5100万元,属于小型企业,同时具备“高新技术企业”“专精特新中小企业”“科技型中小企业”资质,其业务涵盖中成药研发、生产与销售,核心聚焦中药补益类OTC产品,代表品种包括六味地黄口服液、脑力静糖浆及脑力静胶囊,在区域补益类用药市场具备一定产品基础。

图片来源:企查查
从江中药业主营业务表现与战略布局来看,此次收购是其应对业务挑战、抢占市场机遇的重要举措。
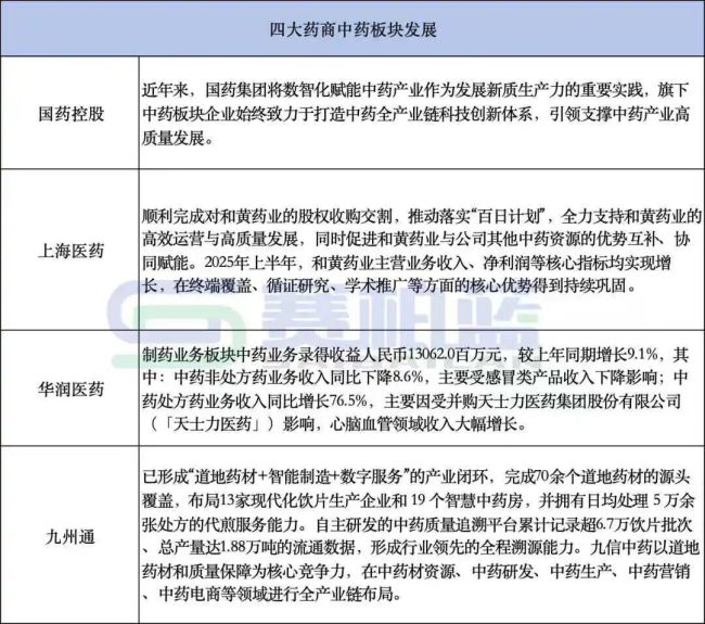
2025年上半年,江中药业主营业务中占营收最大头的为非处方药类,营收达15.5亿元,毛利率达76.14%,主要产品有健胃消食片、乳酸菌素片、双歧杆菌三联活菌肠溶胶囊(贝飞达)、复方草珊瑚含片、复方鲜竹沥液、川贝枇杷胶囊、牛黄蛇胆川贝液、复方瓜子金颗粒、氨咖黄敏口服溶液等。

图片来源:江中药业2025年上半年年报
但其OTC业务也面临明显增长压力,2025年上半年营收同比下降10.14%。值得注意的是,精诚徽药的六味地黄口服液、脑力静系列等补益类产品,恰好能填补江中药业在这类产品上的空白,与现有OTC矩阵形成互补。
从行业端来看,补益类用药已成为零售药店市场的主力军。根据医药地理数据,2025年上半年补益类用药在零售药店销售额达123.94亿元,市场规模远超心脑血管疾病用药和感冒用药。
事实上,江中药业此前已经在补益领域有所布局,如滋补产品“参灵草”积极加强渠道建设等。2025年上半年其健康消费品及其他板块实现营收2.28亿元,同比增长17.35%。此次通过整合标的成熟的补益类OTC产品,江中药业有望快速承接市场增量,同时发挥自身品牌、渠道优势,推动产品焕新升级,加速拓展全国市场。
目前,江中药业已经形成了成熟的渠道覆盖和终端管理能力,并手握成熟的终端覆盖网络与专业营销团队。其非处方药业务分为传统渠道和线上渠道,传统渠道方面主要包括药店及基层医疗终端等,产品实现了全国70余万家终端覆盖;线上渠道方面依托天猫、京东、美团等平台发展B2C、O2O模式,并积极布局抖音、快手等兴趣电商新赛道,精准分析消费需求,优化营销战略。
外延并购一直是江中药业生产经营提质增速的重要引擎,其以丰富产品、拓宽赛道、拓展业务为核心,主动探索整合行业优质资源,巩固脾胃、肠道、咽喉咳喘、补益维矿等核心品类优势,并关注女性、儿童等健康需求;业务围绕核心品类,积极推动产品BD、研发BD,引进优势互补、具有协同效应的产品,不断丰富产品矩阵。
收购精诚徽药正是江中药业这一策略的具体落地。既通过标的产品补全补益类品类,又借助其区域渠道基础与生产能力,进一步延伸江中药业的产业链布局,同时为后续拓展全国补益类市场提供产品与资源支撑。
华润系中药布局再提速 中药市场「抢盘子」大赛加速
在中药市场竞争日趋激烈下,华润系正以外延并购为核心抓手,加速完善中药业务版图。
作为华润医药中药板块的核心力量,江中药业并非孤军奋战,华润三九、东阿阿胶等企业共同构成了华润系的中药矩阵,且均在外延并购上有所动作。
从具体布局来看,华润三九自2012年以来便开启了密集的并购步伐,从收购澳诺制药强化维生素与矿物质补充剂赛道到收购昆药集团股权掌控三七全产业链,补位心脑血管中药领域,再到收购天士力28%的股权深化现代中药与大健康布局等,每一次的收购都快速填补自身在细分领域的产品或渠道空白。
东阿阿胶则聚焦核心的滋补赛道,近期计划斥资超9000万元收购马记药业70%股权与苁蓉集团80%股权,意图完善男性滋补产品产业链,进一步巩固其在高端滋补市场的地位。

至于接下来的发展,各大药商在中药板块仍将有新动作。上海医药将加强中药业务协同与跨步发展;九州通则表示,将聚焦下属子公司需求,针对新产品、医院、医疗器械、中药等业务推进“三花”人才引进计划。
(责任编辑:zx0600)