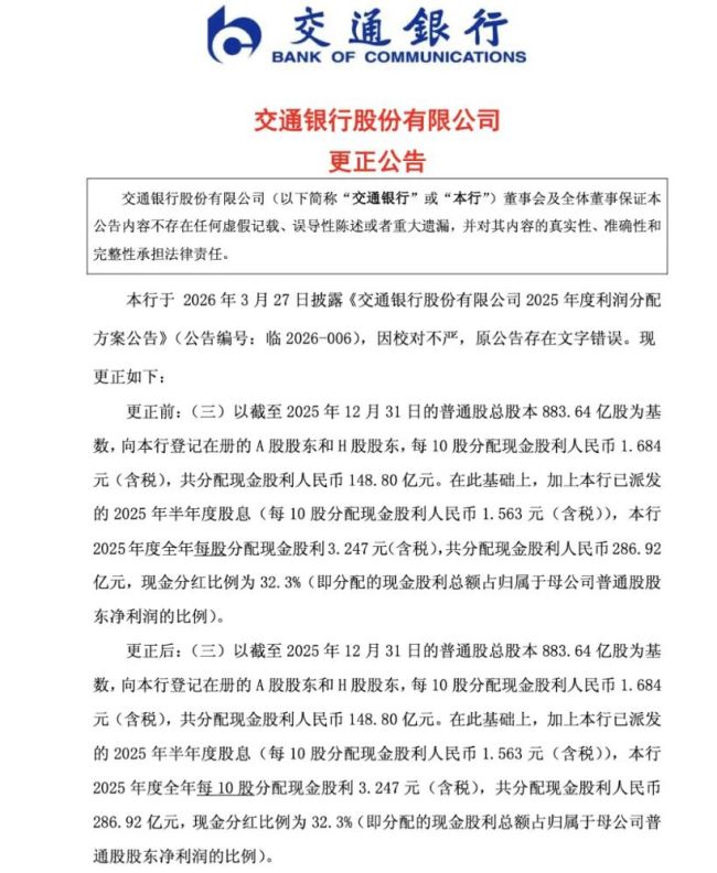
3月30日,交通银行就此前披露的“分红”情况,发布更正公告。
公告称,该行于3月27日披露《交通银行股份有限公司2025年度利润分配方案公告》(公告编号:临2026-006),因校对不严,原公告存在文字错误。
对比更正前后内容,交行在此前公告中将“本行2025年度全年每10股分配现金股利3.247元(含税)”误写成了“本行2025年度全年每股分配现金股利3.247元(含税)”,即把“每10股”误写成了“每股”。交行在公告中表示,本行对上述错误给投资者带来的不便深表歉意。本行将进一步加强信息披露编制与复核,确保信息披露质量。

从交通银行最新披露的业绩情况看,2025年末总资产达15.5万亿元,较上年末增长4.35%。全年实现营业收入、净利润2651亿元、956亿元,同比分别增长2.02%、2.18%。
(责任编辑:zx0600)