首页
本地生活
周边旅游
商业杂志
幼儿教育
KRKPL
美食
更多
酒店
健康
工业技术
娱乐
体育
时尚
新闻
汽车
房产
亲子
科技
财经
首页
本地生活
周边旅游
商业杂志
幼儿教育
KRKPL
美食
酒店
健康
工业技术
娱乐
体育
时尚
新闻
汽车
房产
亲子
科技
财经
周边旅游
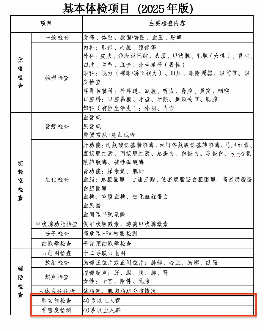
关于体检,到底查什么?国家卫健委建议——
很多人每年体检都在纠结:体检项目一大堆,到底该查什么?随着年龄增加,器官也在衰老,查多了怕浪费钱,查少了又怕漏掉重点……国家卫健委今年10月底发布了《成人健康体检项目推荐指引(2025年版)》,明确推荐了40岁
12-11
国产首款重载电动垂直起降飞行器在景德镇首飞成功
12月10日,国产首款重载电动垂直起降飞行器AR-E800在景德镇首飞成功。当天16时52分,随着指令下达,飞控员沉稳地推动操控杆,启动飞行程序。约4分钟后,完成起飞、悬停、回转、前飞、后飞等全部既定试飞科目的AR-E80
12-11
首届深圳湾科技周开幕 十大服务平台、十大应用场景及IP发布
深圳特区报讯(记者 熊子恒)12月10日,以“科创坐标,湾有引力”为主题的首届深圳湾科技周在深启幕,致力打造要素高效配置、能量持续释放的“科创引力场”,构建链接全球的“科创合伙人平台”。
12-11
商务部:将以海南自贸港封关运作为契机 大力推进制度型开放
中新网12月11日电 在商务部12月11日召开的例行新闻发布会上,商务部新闻发言人何亚东介绍,12月18日,海南自贸港将启动封关运作。2025年以来,根据党中央决策部署,商务部精心做好封关运作各项准备工作,以高水平开放
12-11
再弃一子?雅诗兰黛“重塑美妆新境”战略初见成效
作为曾经风靡一时的韩妆代表品牌之一,蒂佳婷也要被卖了?
12-08
122亿!国药控股大合作来了
国药控股+工业,今年合作动作频繁。
12-08
贵州前首富姜伟的多事之秋
一边面临高达17亿元的诉讼,另一边被证监会立案调查。贵州百灵实控人、贵州前首富姜伟的这个冬天,寒冷异常。
12-08
弗兰·加西亚职业生涯首次吃到红牌 两黄变一红离场
在西甲第15轮比赛中,皇家马德里主场迎战塞尔塔。比赛进行到下半场时,皇马后卫弗兰-加西亚在两分钟内连续领到两张黄牌,最终被红牌罚下。这是他职业生涯中首次被罚出场
12-08
港股新股卓越睿新尾盘涨幅扩大至85%,总市值超83亿港元 股价现报125港元
每经AI快讯,12月8日,港股新股卓越睿新尾盘涨幅扩大至85%,股价现报125港元,总市值超83亿港元
12-08
外交部:强烈敦促日方立即停止滋扰中方演训 反对虚假炒作
在8日的外交部例行记者会上,有媒体提到日方声称中国海军舰载机对日本自卫队战斗机进行了“雷达照射”的问题。中国外交部发言人郭嘉昆对此表示,中方已阐明了严正立场,事实真相十分清楚
12-08
首页
上一页
24
25
26
27
28
29
30
下一页
尾页
每页10条(第
27
/ 329 页) 共 3284 条
友情链接
最新
小猿AI学习机T6荣登三大电商平台4000-5000元档学习机销售额第一
清华大学心理与认知科学系携手猿编程成立AI教育研究中心,共筑学术高地
茅台提价,其他白酒跟吗?
©版权 2009-2020 四方新闻
联系我们
SiteMap