首页
本地生活
周边旅游
商业杂志
幼儿教育
KRKPL
美食
更多
酒店
健康
工业技术
娱乐
体育
时尚
新闻
汽车
房产
亲子
科技
财经
首页
本地生活
周边旅游
商业杂志
幼儿教育
KRKPL
美食
酒店
健康
工业技术
娱乐
体育
时尚
新闻
汽车
房产
亲子
科技
财经
新闻
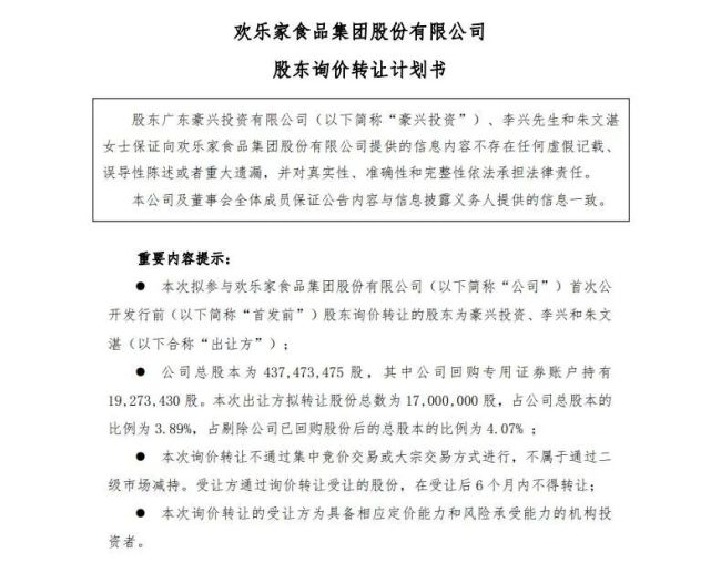
欢乐家股价异常上涨,李兴夫妇等减持套现约3.3亿
近一个半月来,欢乐家股价上涨约为65%,但公司业绩却乏善可陈。
01-04
实力筑基 工艺赋能:三环华兰刨花板以全产业链优势锚定品质标杆
12-31
守护绿水青山!青青乐松+微通撬动林下经济新动能
12-30
改善微循环有妙招!青青乐松+微通助力亚健康人群重拾健康
12-30
青青乐:以权威科研为支撑,开启微循环健康新时代
12-30
四川省第一届“中国式插花”艺术展在蓉开展
12月29日,四川省第一届“中国式插花”艺术展在成都杜甫草堂博物馆开展。此次展览由四川省花卉协会、成都杜甫草堂博物馆联合主办,以“诗花相和 梅香草堂”为主题,展览汇聚了众多插花艺术名家、青年花艺师50余件精
12-29
天津:五代画马人笔墨传薪迎马年
12月29日,宫春虎水墨画马艺术中心“喜迎马年,五代画马人马画艺术展”在天津古文化街海雅茶园启幕。展览展示了中国现代水墨画马先驱徐悲鸿先生及其弟子韦江凡、再传弟子宫春虎以及两代学生的马画作品。图为在津外籍
12-29
福建海警位马祖岛、乌丘屿附近海域开展综合执法巡查
中新网12月29日电 据中国海警微信公众号消息,12月29日,福建海警组织舰艇编队位马祖岛、乌丘屿附近海域开展综合执法巡查,重点实施查证识别、管控驱离等科目演练,检验了快速反应、应急处置能力。
12-29
贵州铁路投资集团有限责任公司工会原副主席杨铁军被“双开”
中新网12月29日电 据贵州省纪委监委网站消息,日前,贵州省纪委监委对贵州铁路投资集团有限责任公司工会原副主席杨铁军严重违纪违法问题进行了立案审查调查。
12-29
涉嫌参与紧急戒严事件 韩国多名军官被免职
当地时间12月29日,韩国国防部对涉嫌参与去年12月3日紧急戒严的国防部前反间谍司令官吕寅兄、前首都防卫司令部司令李镇雨等人予以“罢免”处分;对于前陆军特战司令郭种根予以“解职”处分。
12-29
首页
上一页
27
28
29
30
31
32
33
下一页
尾页
每页10条(第
30
/ 401 页) 共 4004 条
友情链接
最新
小猿AI学习机T6荣登三大电商平台4000-5000元档学习机销售额第一
清华大学心理与认知科学系携手猿编程成立AI教育研究中心,共筑学术高地
茅台提价,其他白酒跟吗?
©版权 2009-2020 四方新闻
联系我们
SiteMap