首页
本地生活
周边旅游
商业杂志
幼儿教育
KRKPL
美食
更多
酒店
健康
工业技术
娱乐
体育
时尚
新闻
汽车
房产
亲子
科技
财经
首页
本地生活
周边旅游
商业杂志
幼儿教育
KRKPL
美食
酒店
健康
工业技术
娱乐
体育
时尚
新闻
汽车
房产
亲子
科技
财经
KRKPL
万亩春花+百亿春茶+近千项活动 “氛围感”燃动春日经济
数读中国开局新活力|万亩春花+百亿春茶+近千项活动 “氛围感”燃动春日经济
04-01
广东高层建筑消防新规施行
中新网广州4月1日电 (记者 王坚)《广东省高层建筑消防安全管理规定》(简称《规定》)1日正式施行。
04-01
外交部:中巴五点倡议是开放的,欢迎各国和国际组织响应参与
中新网北京4月1日电(记者 黄钰钦 曾玥)中国外交部发言人毛宁4月1日主持例行记者会。
04-01
税务部门将依法依规加力纠治“开票经济”
新华社北京4月1日电(记者申铖、刘开雄)记者4月1日从国家税务总局获悉,税务部门近日专门作出部署,组织开展“开票经济”涉税问题集中整治,不断拓展工作成效。下一步,税务部门将持续立足自身职责,依法依规加力纠治
04-01
AI换脸让角色“撞脸”明星,是巧合还是侵权?
法治在线丨AI换脸让角色“撞脸”明星,是巧合还是侵权? AI换脸技术让短剧角色“神似”明星,到底是技术巧合还是侵权隐患?法律中如何界定“撞脸”与“盗脸”的边界呢?北京互联网法院审结了一起因AI换脸角色引发的肖
04-01
海淀的“投资”新哲学:当顶级资本与AI共赴“人”的深水区
海淀正在讲述一个关于“投资于人,投资于未来”的新故事。
03-31
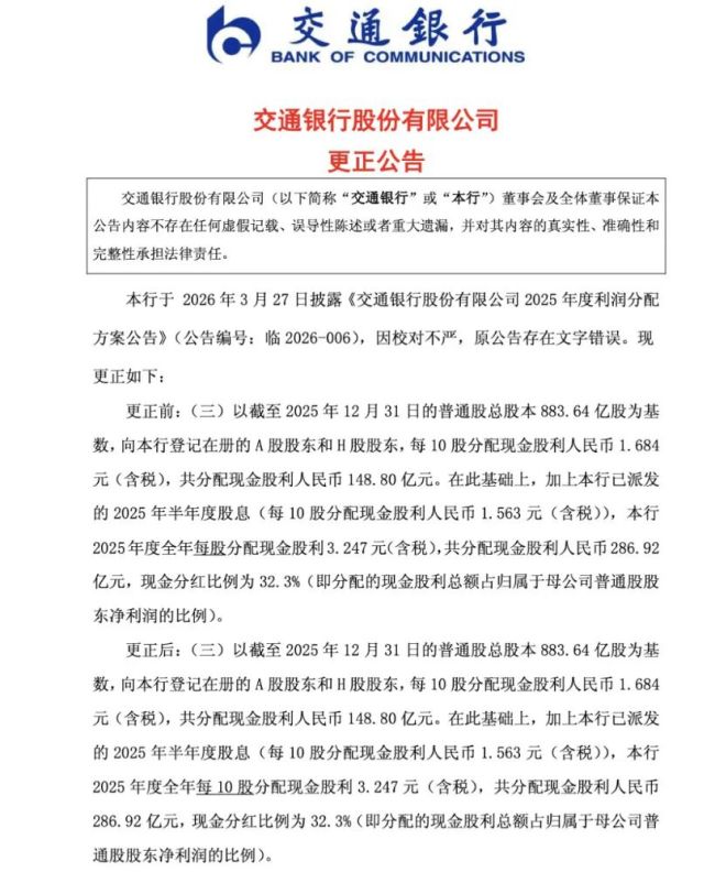
分红方案“每10股”错写“每股”,交行致歉
3月30日,交通银行就此前披露的“分红”情况,发布更正公告。
03-31
运动属性+新店型驱动,FILA2025年营收净利双增
近日,安踏体育发布2025年全年业绩公告显示,旗下FILA斐乐实现全年收入284.69亿元,同比增长6.9%,经营利润达74.18亿元,同比增长10.1%。
03-31
泰国国王批准新政府内阁名单 阿努廷再度出任总理
当地时间3月31日,泰国皇家公报网站公布了国王玛哈·哇集拉隆功批准的新政府内阁成员名单。这份名单由泰国总理阿努廷提交
03-31
李子柒担任编剧的纪录片通过备案 聚焦温暖故事与家庭情感
3月30日,国家电影局官网显示,李子柒担任编剧的纪录片《温室》已通过备案,备案号为影纪备字〔2026〕第30号
03-31
首页
上一页
1
2
3
4
5
6
下一页
尾页
每页10条(第
3
/ 219 页) 共 2185 条
友情链接
最新
小猿AI学习机T6荣登三大电商平台4000-5000元档学习机销售额第一
清华大学心理与认知科学系携手猿编程成立AI教育研究中心,共筑学术高地
茅台提价,其他白酒跟吗?
©版权 2009-2020 四方新闻
联系我们
SiteMap